由Stefan Menin,Mechanical Engineer,Ondrives U.S. Corp.
歧义不是你的朋友。如果您在没有容忍的情况下留下维度,则没有其他人会知道该维度的重要性或不重要。不仅缺乏公差可能导致适合不当,它也会增加延迟和更高的成本。
想象一下,您正在研究一个高效风车的设计。由于其复杂性,您需要各种自定义零件,因此您将制造图纸向各种供应商发出制作。几周后你收到所有部分,但有些人不合适。
您的特殊轴之一应为7/8英寸。直径不适合其配合轴承。发生了什么?所有制造商都是信誉良好的,并处理精密部件,通常用于航空航天应用。因此,您可以抓住您的游标卡尺,并测量轴的部分,仅发现它的直径大于所要求的直径,而是只有0.004英寸,千分之一英寸可以产生差异。
这里定义的任何干涉为小于轴直径的孔的直径,将防止部件滑动在一起。他们可能必须被迫。如果存在过大的干扰,它将降低系统性能,尤其是轴承。
您将轴的直径指定为0.875英寸,但机器车间将该部分置于0.879英寸。为什么差异?一些机器商店将施加3个小数位的标准公差(±0.005)到未经许可尺寸,特别是如果它们不知道设计意图。
现在,在等待重新制作的零件时,你已经失去了几周的时间。
可以避免这种情况。虽然许多机器商店使用尽可能努力来验证不可公差的尺寸,但了解公差的重要性,以及如何正确使用它们。由于部件需要从较大的材料或从粉末或液体构建,因此没有保证它们将完全是所需的尺寸。
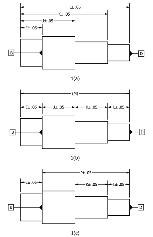
图1.“公差堆栈”将影响部分。尽管每个长度尺寸具有相同的公差,但表面B和D之间的公差可以大至±0.15(1(b))或低至±0.05(1(c)),具体取决于尺寸的放置。由您决定哪些长度对该部分功能至关重要。
ASME Y14.5M将公差定义为“允许特定维度变化的总量”。公差是最大和最小限制之间的差异。这可以显示为上限和下限或高于标称尺寸的允许量。这些方法中的任何一个都定义了相同的允许尺寸范围。在该示例中,当其尺寸在0.2498和0.2500之间的任何位置时,成品部分是可接受的。在这个范围之外,它被拒绝了。
该允许尺寸范围是公差带。上限和下限之间的差异越大,公差带越大,也考虑了“宽松”公差。相反,差异越小,公差带越小,也考虑了“更紧密”的公差。应始终使用公差。总是。歧义不是你的朋友。如果您在没有容忍的情况下留下维度,则没有其他人会知道该维度的重要性或不重要。
好处
正确使用时,您在使用公差时有很多东西可以获得。具有适当公差的零件将根据需要适合,是滑动配合,或压配合。
它还可以降低成本。由于不必要的宽度公差,零件变得更加昂贵;当±0.002将执行时,没有理由施加±0.0002公差。此外,虽然一些制造商将自己的标准公差应用于非公差尺寸,但许多人不会开始制作零件,直到定义所有功能,消耗有价值的时间并可能推出交货时间。
期望对机械师的最佳努力做出的部分是不可接受的。机械师不知道部件是如何互动的,也不是他或她负责知道。此外,一个机械师的“最佳努力”可以保持该特征在几十千分之一内地保持指示的尺寸,而另一种可以使该特征成为0.015英寸。大于或小于指示。
不应犹豫不决的公差。仅仅因为使用了较大的宽容带,并不意味着部件将是巨大的制造。事实上,根据制造商的标准,运输零件可能具有比您指定的更严格的公差。一个很好的例子是齿轮中的钻孔。规格可能是?0.250 + 0.000-0.002,但制造商可以制造孔的孔隙,仅仅是因为它是特定制造商的标准,而这种更严格的公差对于齿轮切割过程至关重要。
此外,通过使用适当的公差,将部分正确地进入制造商的责任。如果该部件在容差范围内,它不合适,制造商不能承担责任。然而,没有公差的尺寸留下可接受的限制。制造商对所做零件的设计意图负责,因此无法确定应有可接受的容差。
适当地应用公差
虽然公差很重要,但正确应用它们就是重要的。施加公差时最重要的考虑因素是合适的。这就是轴将如何适合轴承或衬套,电机进入导向孔,等等。根据您的应用,您可能需要一个间隙适合允许由于热量而膨胀,用于更好定位的滑动拟合,或适合保持能力的干扰(压力)。有关限制和适合的信息(夸张的信息中)可以在第28版的“机械手册”(ISBN 0831128003)中找到,适用于美国惯常单位和标准ISO。
另一个考虑因素是“容忍堆栈”如何影响该部件。假设您有一个具有四个部分的轴,每个不同的直径,如图1所示。尽管每个长度尺寸具有相同的公差,但表面B和D之间的公差可以在1(b)中的±0.15根据尺寸的放置,在1(c)中低至±0.05。由您决定哪些长度对该部分功能至关重要。
将公差施加到半径或直径尺寸时要小心。当以直径测量时,在半径上的耐受性将加倍。在半径上的容差可能比预期更能宽松,而直径上的一个可能比预期更紧。该效果如图2(a)和2(b)所示。如果使用2(a)来制造该部件,则孔直径为0.502是可接受的。
图2.当为直径测量时,半径上的公差将加倍。在半径上的容差可能比预期更能宽松,而直径上的一个可能比预期更紧。如果使用2(a)来制造该部件,则孔直径为0.502是可接受的。
此外,您不需要在确定零件是否符合指定的公差时,您不需要采用测量值。如果使用拨号千分尺或其他装置测量部分为0.2502,则该部件的尺寸应该是0,则尺寸不舍入到三个小数位置,被认为是非圆形的。ASME Y14.5M州尺寸“使用好像它们继续用零,”即使没有显示。
您还应考虑零件所需的任何电镀或整理过程。注释应指示尺寸是否适用于它们之前。
使用MIN或MAX限制时,请确保如果尺寸接近无穷大(在分钟的情况下)或为零(在最大的情况下),则不会阻碍该部件的设计。在图3(a)中,使用最小容差,可能确保存在用于降低应力浓度的半径。然而,图3(b)显示了容差内的尺寸,但可能阻碍部分的功能。其他功能应清楚地定义未列出的限制。
图3.具有最小或最大限制,请确保尺寸接近无穷大(在分钟的情况下)或为零(在最大的情况下),它不会阻碍该部件的设计。最小容差可以确保有一个半径以降低应力浓度。但是,您可以收到具有在容差范围内的维度的零件,但这可能会阻碍部件的功能。
对准孔的位置和尺寸(例如用于销钉)不应将与间隙孔相同的公差(例如用于螺钉通过)。在销钉针孔的位置的某种偏差可能导致您的组装不可能组装,而间隙孔的位置的相同偏差可能对整个件的影响可能不会影响,除了可能是近乎易察觉的美学奇怪。
虽然彻底的尺寸零件很重要,但要注意避免冗余。他们可能会导致检查冲突,因为某些功能将在多种方法中定义多次。如果需要过度定义部分的尺寸,则应在括号之间使用参考尺寸,并且通常在图1(b)中的尺寸(m)(b)中的尺寸(m))。该维度来自其他维度,或者通常在不同的视图中重复。
尺寸公差是您想要的零件的关键。适当使用它们将节省与制造商,规避设计问题协调的时间,并降低不必要的成本。
ONDRIVES.US公司
www.ondrives.us.us.
你也许也喜欢:
提交:轴承那机械的那运动控制•电机控制










非常有用的文章。在阅读文章后,我能够清楚地了解容忍度。谢谢,斯蒂芬。
还有更多的事情可以了解宽容和他们的好处。谢谢你的分享!
到设计世界团队:
如果我对螺母的长度有公差(例如:飞机到平面距离),并且在其中一个平面上有一个步骤,但尺寸在被称为宽容内落在呼吁的宽容中是根据ASME Y14.5可接受的部分?
谢谢