SolidWorks公司已任命COMSOL作为其选择的解决方案合作伙伴之一。该计划为SolidWorks 3D CAD用户提供了可进一步提高生产力的集成产品和服务。在这种情况下,COMSOL Multiphysics在CAD导入模块中包含了一个称为SolidWorks Live Connection的功能,这是一个易于使用的双向链接,允许用户在CAD环境中修改几何图形,并自动将这些更改转移到基于该几何图形的链接多物理模型。
阿拉巴马州亨茨维尔Digital Fusion公司的高级工程师Mark Fowler就是一位从这一链接中获得巨大生产力提升的用户。该公司的先进技术部门为国防和航空航天工业的广泛客户群提供各种工程服务。Fowler解释说:“我们的设计对其热和结构操作环境非常敏感。“COMSOL提供了一个有限元分析工具,使我们能够研究我们的设计对硬件暴露的模拟条件的反应。我们使用SolidWorks Live Connection根据仿真结果交互式迭代我们的CAD设计。这种组合使我们能够在短时间内进行研究,这有助于提高硬件设计的迭代率。”
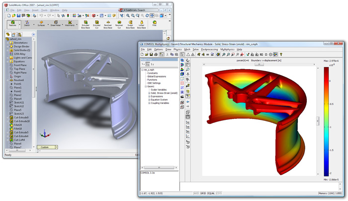
SolidWorks现场连接的行动
用户首先在SolidWorks中创建CAD模型,然后从COMSOL Multiphysics中初始化连接;在这一步中,连接将SolidWorks模型转换为COMSOL Multiphysics几何。在指定物理性质和边界条件后,用户对模型进行一系列研究,如传热、流体动力学或电磁性质。当他们怀疑几何形状的改变可以提高模型的性能时,他们会返回SolidWorks并进行适当的修改。然后,他们通过简单的菜单选择更新COMSOL Multiphysics模型,以反映CAD模型中的更改。物理和边界设置在几何更新之间保存,这节省了大量时间。
CAD几何图形之间的双向链接
在SolidWorks(左)和相应的模拟在COMSOL
Multiphysics(右)允许用户快速检查的效果
改变几何形状,他们可以从任何环境中引导。
用户还可以在COMSOL Multiphysics内部发起几何变化。为此,他们定义了两个环境共享的变量,允许对几何进行参数化研究。这个过程可以自动化,即使几何形状发生变化,也可以保留底层物理。
关于COMSOL产品线
COMSOL Multiphysics是一个科学的软件环境,用于对任何基于物理的系统进行建模和仿真。它可以解释多物理场现象。可选模块为化学工程,地球科学,电磁学,热传导,MEMS和结构力学添加了特定学科的工具。COMSOL产品支持Windows、Linux、Solaris和Macintosh操作系统。
网络:www.comsol.com
关于COMSOL集团
COMSOL于1986年在瑞典斯德哥尔摩成立,现已发展壮大,在比荷卢经济联盟、丹麦、芬兰、法国、德国、意大利、挪威、瑞士、英国和美国设有办事处,在马萨诸塞州伯灵顿、加利福尼亚州洛杉矶和加利福尼亚州帕洛阿尔托设有办事处。
网络:www.comsol.com
对SolidWorks
SolidWorks公司,达索Systèmes s.a.公司,开发和销售用于设计,分析和产品数据管理的软件。它是3D CAD技术的领先供应商,为团队提供直观、高性能的软件,帮助他们设计更好的产品。
网络:www.solidworks.com
::设计世界::
了下:3 d CAD,有限元分析软件,软件

告诉我们你的想法!