低成本、可靠、无处不在的烟雾探测器是由半导体实现的复杂物理和光学的一个例子。
考虑到这两种类型的烟雾报警器的巨大市场——每年新建和更换/升级单元的数量轻松达到数千万台——难怪许多IC供应商为这一应用提供组件和参考设计。这不是一个简单的决定,因为任何最终设计都必须得到美国UL (Underwriter’s Laboratory)等监管机构以及其他地区和国家相应的认证机构的批准。甚至报警喇叭模式也由UL217、NFPA72和ISO8201定义。
不过,这仍然是一个有吸引力的机会。一些供应商提供光电和电离器件,而另一些只提供一种类型。提供烟雾报警器ic的供应商包括Allegro Microsystems、Analog Devices、Microchip Technology、NXP Semiconductor(主要通过2015年收购飞思卡尔的设备和产品线)、Renesas Electronics Corp.和德州仪器。它们的ic和相关组件有相似之处,但也有不同之处,以区别于竞争对手。
问:一个基本的烟雾探测器还必须做什么?
答:除了提供LED发射器和光传感器的基本管理外,烟雾探测器还必须驱动“喇叭”(压电声器),并向用户闪烁可见的LED指示灯。一些还可以连接到大功率频闪仪的驱动程序,用于听力受损的用户或设置,许多较新的也有I/O与其他单元通信(在第4部分详细介绍)。最后,它们必须有自检模式以及用户发起的自检模式(通过一个简单的按钮),以确保LED、光传感器和其他电路仍然有效。
问:除了成本压力外,零部件供应商还面临哪些广泛的挑战?
答:烟雾探测器制造商面临多重严峻挑战:
- 开发高性能的设备可以减少误报的频率,从而导致用户禁用或关闭设备。
- 满足现有和新的法规要求(UL217, UL268。EN54/14604)。
- 降低功耗,延长电池更换时间。
- 减少探测器的尺寸,使建筑更容易集成和美学吸引力。
- 结合一个自校准方案,因为光子器件(光发射器和接收器)在性能上有广泛的单位到单位和批次之间的变化。自校准可以简化生产过程,节省生产成本和时间。
问:能否举一个光电应用的基本集成电路的例子?
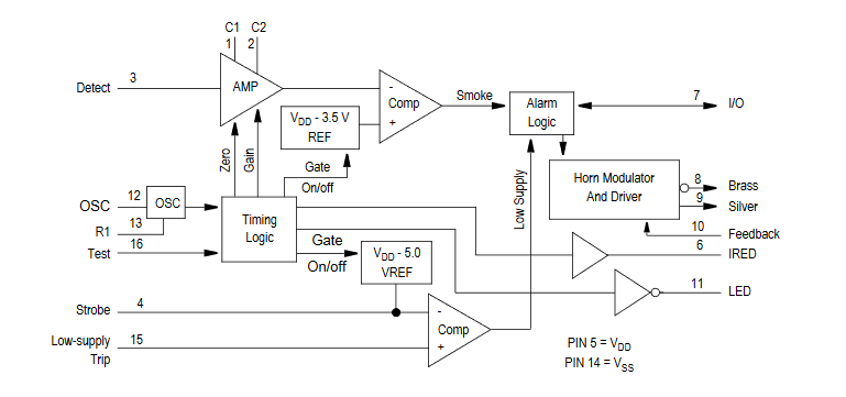
答:一种基本的烟雾探测器IC是NXP(飞思卡尔)的MC145010,这是一种16导通CMOS器件(图1).它的可变增益光电放大器可以直接与作为红外探测器的光电二极管连接。在待机状态下,低电源检测电路使用LED引脚的脉冲负载电流进行周期性检查。跳闸点是用两个外部电阻设定的。MC145010的电源可以是一个标准的9 v电池,因为它从6到12伏的电源运行,平均电源电流只有12 μA。
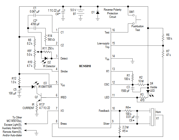
LED发射器、光传感器等功能的要求意味着该IC还需要其他无源组件(图2).例如,两个外部电容决定增益设置。在大部分待机状态下,IC选择低增益,在局部冒烟条件下选择中等增益,在按钮启动测试中使用高增益。在待机期间,特殊的监测电路定期检查降低的腔灵敏度,并使用高增益。
问:其他ic呢?
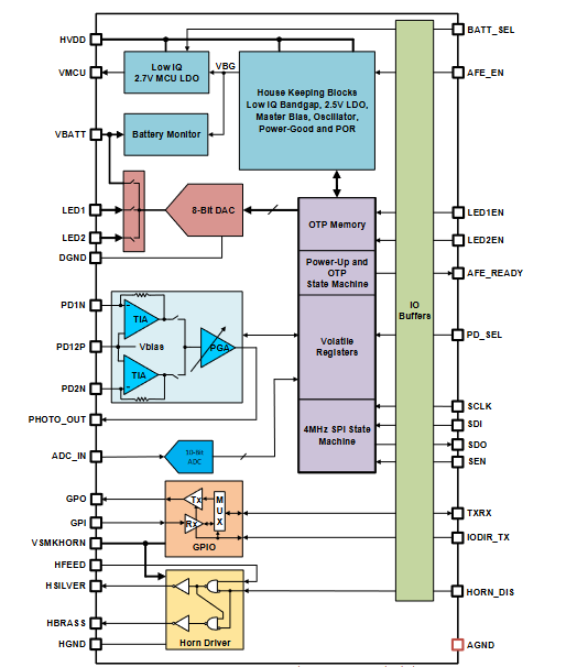
答:瑞萨RAA239101是一种更先进的光电烟雾探测器(图3).RAA239101提供了一个驱动器,可以在两个LED之间切换,以dac控制的可调电流脉冲烟雾探测LED发射器。使用ADC的两个可编程增益放大的光电二极管接收通道允许通过感应LED光在检测室内散射的任何烟雾来检测烟雾。
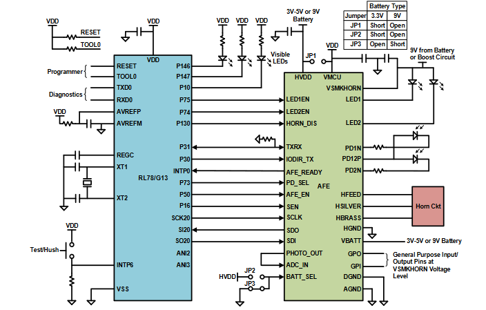
当与微控制器、光电发射器/探测器、喇叭和外部组件结合在一起时,就形成了一个完整的烟雾探测器(图4).该集成电路从3v到5v或从9v电池工作,并有一个内部LDO为微控制器提供电源。电池检测功能可以在电池电量不足时发出警报。
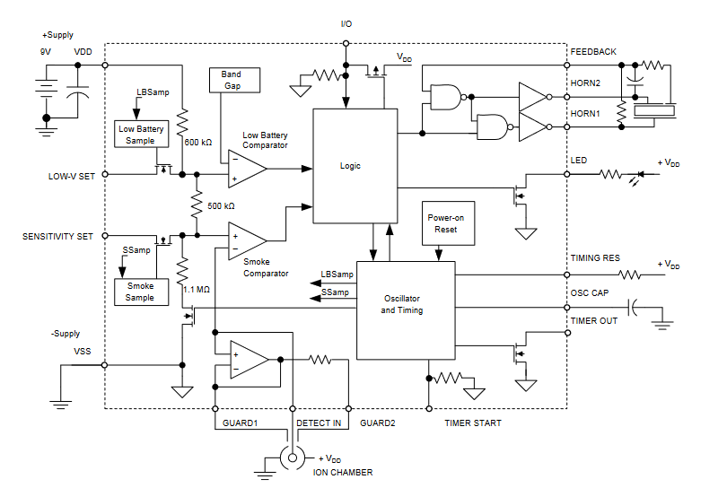
问:电离检测器集成电路呢?
A:这并不奇怪,它们看起来和光电电池没有太大区别。在这两种情况下,集成电路都需要检测电流。Allegro Microsystems A5367是一种小电流BiCMOS电路,提供电离型烟雾探测器所需的所有功能(图5).有线网络功能允许多达125个单元相互连接,因此,如果任何一个单元感知到烟雾,所有单元也会发出警报。此外,特别的功能,以方便对准和测试的成品感烟探测器。美国保险商实验室认可该设备用于符合标准UL217或UL268的烟雾报警器。
它包括一个压电式喇叭驱动器,检测器输入的电气“保护”输出(一种模拟电路技术),低电量脉冲测试,上电复位(POR),内部电池反向保护,定时器(静音)模式,以使灵敏度降低的周期,以及内置的滞后减少误触发。内部振荡器和定时电路通过关闭设备电源1.66秒和仅10毫秒的烟雾感应将待机功率保持在最低限度(图6).每24次开关循环,对低电量情况进行一次检查。
问:烟雾探测器是如何供电的?
A:如上图所示,很多烟雾探测器使用的是标准的9伏电池,由于成本低而非常受欢迎。然而,这种类型也有一个缺点-电池必须更换每一年或两年,因此正在失宠。其他设计使用额定运行至少10年的长寿命锂电池,但不能更换;整个探测器在电池耗尽后被“扔掉”。
这里的基本原理是,这比使用无用的探测器更安全,后者是用完的电池,尽管它可能被认为是对环境的浪费。事实上,纽约市等一些市政当局规定,只有10年期评级的住宅单元才能用于新建或作为替代住宅单元。烟雾报警器也有120伏的版本,许多地方或州建筑法规要求这些烟雾报警器,但有电池备用,以防停电,特别是在新建筑中。
当然,真正的烟雾报警器不仅仅是电子设备。这是一款外观简单的光学组件,具有各种微妙之处,与大众市场低成本但坚固耐用的整体设计相关的机械问题,自检,音频输出电平,用户可见的LED指示灯,并满足各种监管要求。
问:设计师如何评估和微调烟雾报警器的IC和电路?
答:大多数供应商提供带有测试点的评估或演示板。例如,Microchip Technology ADM00344是一个完整的独立感烟探测器应用板,带有用于其RE46C190低压可编程,光电感烟探测器专用集成电路的感烟室模拟器(图7).
支持RE46C190所有功能的评估,提供设备的关键测试点。RE46C190应用电路位于板的右侧,由电池座和压电喇叭组成,而烟室模拟器位于板的左侧。仿真器可以与应用电路断开连接,实际的烟室或其组件可以连接到演示板,以进行最终的设计评估阶段。演示板还支持设计者调整烟雾密度设置,低电池测试,和其他功能。
最后一部分将介绍一些趋势和先进的烟雾探测器和报警器。
相关EE世界内容
烟雾探测器参考设计和算法已通过ul217测试和验证
服务救援单位的机器人
基于AI/ ml的传感器融合技术平台瞄准家庭安防报警系统
为电池供电设备优化的超低电流检测开关
无线通信覆盖智能电表、燃气/火灾报警、安全系统应用的UHF、ISM频段
自由空间光链路,第1部分:原理
自由空间光链路,第2部分:技术问题
自由空间光链路,第3部分:标准单元
额外的引用
通用资源
- 全国消防协会美国家庭火灾的烟雾报警器”
- 斑马。”2022年房屋火灾统计”
- NIST的。”烟雾探测器是如何工作的?
- 美国消防局。”USFA对家用烟雾报警器的定位”
- 全国消防协会电离和光电”
- 维基百科,“感烟探测器”
- Statistica。”从1977年到2020年,美国报告的房屋结构火灾总数”
- IFSEC全球。”烟雾探测器解释”
- IFSEC全球。”在开阔的大空间中进行光束探测背后的科学”
- IFSEC全球。”FFE发射自动对准烟雾束探测器”
集成电路-供应商网站
- 模拟设备”,感烟探测”
- 快板微系统”,感烟探测器接口ic”
- 微芯片技术。”烟雾探测器,一氧化碳探测器和喇叭驱动芯片”
- NXP /飞思卡尔。”MC145010带I/O的光电感烟探测器IC”
- 瑞萨。”RAA239101光电感烟探测器AFE IC”
- 德州仪器。”感烟感温探测器产品及参考设计
了下:传感器提示
