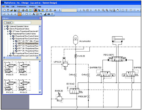
I-Design版本3是一种免费的液压系统设计软件,可帮助您创建自定义集成歧管。该产品通过添加3D布局工具,从先前版本中包含原理图布局和定价工具。

I-Design有助于您选择特定的技术参数作为默认阀门,该阀门将在整个组件选择中携带。设计电路后,您可以移动到歧管规格页面,在其中指定定位阀门,端口和安装孔的位置,并定义最大包络尺寸。
使用该工具,您可以在实时3D编辑器中指定端口,阀门安装孔和其他组件的位置。所有组件都被绘制到比例。可以通过抓住围绕各种表面的抓握点来操纵歧管长度和挤压。还提供了整个3D渲染。您可以记录您的需求,以适合机器设计中的组件。界面可帮助您将组件拖放到任何曲面上。从那里,可以通过单击并将其拖动到所需位置来移动到任何表面。如果组件太接近彼此或过于边缘,则会出现颜色更改警报。
其他亮点包括歧管的ISO度量视图,估计歧管,歧管的估计重量和挤出尺寸。在电路布局或将产品放置到歧管表面的情况下,您可以使用Get总价格函数索取歧管的价格。该产品的图书馆包含完整的Hydroforce产品目录。阀门选择指南让您可以查看相同系列和电路的其他部分的其他尺寸阀的流量和压力,例如泵,圆柱体和过滤器。您可以通过Hydroforce销售和工程功能跟踪设计变更。该软件可以帮助您一次在几个项目上工作,您可以从现有项目中剪切和粘贴。
Hydroforce.
www.hydraforce.com.
::设计世界::
提交:流体动力那液压设备+组件那软件





我是液压和I&C的设计工程师。寻找一个创建电路图的工具。
我是液压电源组设计师
我是液压系统的工程师,并寻找一个创建一些电路图的工具
我是液压系统的工程师,并寻找一个创建一些电路图的工具
贝尔比最好的