微相感应器内装放大器并用各种配置提供,配有调制、非调制和极化光束精确稳定感知或定位材料 组件或组件其中一些综合连通性,如IO-Link和IP67环境评分
微光传感器使用包括工业4.0工厂精密制造设备、半导体制造操作中的毛片处理和验血氧化2脉冲oxi计.
FAQ审查各种微光传感器设计以及如何优化用于特定应用
传递槽微照片传感器检测对象穿过槽或孔径并中断发射光束除对象识别外,这些传感器可用于精确定位对象光轴发送接收器固定简化安装各种配置和连接器类型都可用这些传感器(广度配置和连接器类型)(图1)
透波线微照片传感器由分离寄存器和接收器组成光束中断原理与槽传感器相同,但发射机和接收机可相隔甚远并适合需要远程感测分离应用正确对齐寄存器使用这些传感器至关重要
反射微照片传感器,有时称为反射传感器,包括同一模块中的发射机和接收机当对象进入感知区时,光反射到接收器某些反射微照片传感器设计时能识别包装上打印标识有限反射传感器是特殊设计,优化操作时有背景对象,否则可能造成感知性能不稳定
反射微型摄影传感器设计面向需要长距离应用发射机和接收机分单元并需要对齐才能正常操作对象从射线穿透光束时阻塞光从接收器获取并检测需要精确匹配寄存器和接收器,难以实现高精度使用这类传感器
脉冲oxi计
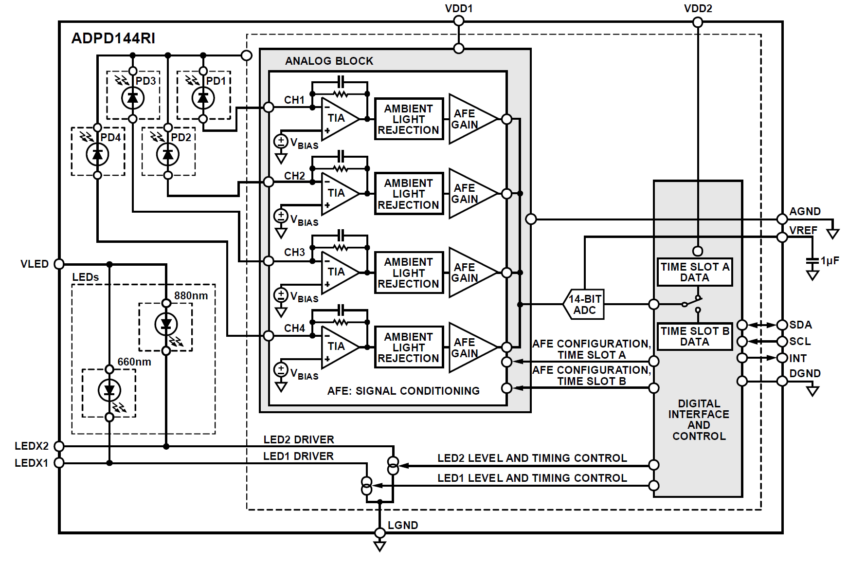
脉冲oxiter使用氧化乙语和去氧化乙语在特定波长光线下的不同光吸收特征脉冲oximter使用二维LED-660Nm红色LED-940NmIMIRLED-光管接收器操作高集成摄影微传感器反射配置
传感器分三个阶段操作红LED脉冲并测量回信接下去,IRLED脉冲并测量回信归根结底,后台信号均用LED关闭排除外部光源干扰感知函数分割成四大光片区段,视设计需求而定,可复用二或四道光通道连接到模拟信号处理块(视设计需求而定)(二或四道光通道连接到模拟信号处理块)(图3)
wafer处理
有时甚至是微传感器都太大自动半导体 wiferfewifers由机器人处理器放入FOUPS时,它们可能误差,有些槽可能是空的或某些槽可能装多片机器人处理器接收FOUPS需要识别缺失、误差或多片代价高昂的卷饼可能受损,造成重大经济损失
FOUPS中微信器只有几毫米厚,动画识别显微传感器必须极薄常规微光传感器内装放大器太大开发出配有外部放大器模块的专门微照片传感器透波传感器由1.5毫米厚发报机和接收器组成,用弹性电缆连接放大器模块图4)安装在raffer处理器终端效果器中时,可快速可靠识别正确填充槽、倾斜线和二倍线程
摘要
微相感应器内装放大器并可用于各种应用大多用于物体感知和定位,但可定制设计用于脉冲oxi计等专用应用和半导体屏蔽物料处理设备
引用
设计并编译快速原型微感应器MDPI传感器
微电传感器松松曲
相片微传感器欧姆龙
PPG光感应模块集成红/IREnits模拟设备
可靠的 wifer映射,Balluff
文件基础:传感器提示





