米兰,意大利&伯灵顿,马- 在米兰举行的第五届年度COMSOL会议上,COMSOL向所有与会者和媒体发布了COMSOL Multiphysics 4.0的Beta版,其市场领先的多职业建模和仿真环境。版本4.0提供COMSOL Desktop™,这是一个全新的用户界面,使用户可以轻松构建和运行模拟。COMSOL台式机的时尚设计和图形编程实用程序将前所未有的电源,易用性和灵活性组合到单个应用中。凭借4.0版,COMSOL将在其整个发展部门提供高科技公司在产品创新中具有竞争优势。

使用全新COMSOL进行高压发电机的设计分析
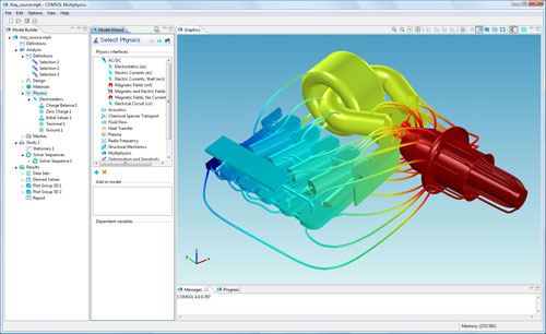
Desktop™在COMSOL Multiphysics版本4中设置整个型号设置 -
从几何创作到可视化模拟结果 - 是
Model Builder(左面板)提供了非常深刻的见解
并完全控制设计过程的各个方面。原模
由Comet AG(瑞士弗拉马特)提供。
“在过去的几年里,多境地模拟的使用迅速增长,特别是在工程和研发部门内。随着新的COMSOL桌面环境,我们可以更轻松地将多发性应用到更多应用程序,“COMSOL总裁兼首席执行官Svante Littmarck评论。“COMSOL桌面简化了广泛的用户群的建模过程。这个统一的接口是为跨学科应用而建立的,很快就会学习。COMSOL MultiphySics版本4.0是通过提供轻松访问强大的工具来推进客户的产品设计流程的关键。“
在COMSOL桌面™中设置一个更智能的工作流
COMSOL Desktop可以轻松组织工作流程,并提供清洁的建模过程概述。用户可以使用其停靠的窗口放置功能轻松设置桌面的外观,包括主菜单,模型构建器和帮助台以及设置,消息和图形窗口。
Model Builder为仿真提供了一种动态模型配置方法。构建模型是一个直接遵循模型特性的过程。用户只需右键单击即可执行常见任务,如导入CAD、网格划分、指定材质属性、求解和绘制结果。如果需要进行更改,Model Builder将提供对模型设置的任何部分的无障碍访问。此外,用户可以记录和保存设置的步骤,以使用顺序作为模型自动重新评估和细化。动态更新的上下文相关帮助可以轻松浏览并扩展搜索功能。这使得Model Builder不仅仅是一个工作空间:它的图形编程触手可及。

在COMSOL中逐步捕获热执行器设计
具有所有操作的完整记录的多物理模型构建器。
多情节特征被用来创建这张显示
与...结合的温度分布
变形和锚杆附近网格的特写镜头(插图)。
“COMSOL的最佳功能之一是将自己的模型定义并定制到一个特定问题的内容是多么容易,”Waters Corp.的主要工程师,MA,MA,MA,MA,高性能开发商液相色谱系统。“版本4我们可以更加富有成效。模型构建器在开发工作中加速了许多步骤。例如,而不是保存模型的多个实例,每个模型都表示设计中的特征的小变化,我们现在可以简单地保存整个套件及其结果在相同的模型文件中。“
扩展CAD互操作性与LiveLink™产品的LiveSkInventor®,SolidWorks®,现在的PTC Pro /Engineer®产品套件。
CAD互操作性仍然是优先优先级,为CAD用户提供最佳路径,以便为其模拟连接COMSOL Multiphysics。为此,COMSOL现在释放PTC Pro /Engineer®的Livelink。通过建立两个几何表示之间的关联性,在CAD模型中更改特征会自动更新COMSOL几何形状相应。这使得Multiphysics仿真涉及直接从Pro / Engineer内直接从参数扫描和设计优化。SolidWorks和Autodesk Inventor的Livelink版本已作为COMSOL Multiphysics的可选附加组件可用。
COMSOL MultiphySics版本4.0通过其CAD导入模块大大扩展了几何功能,该模块基于Siemens PLM软件的Parasolid®编辑器几何内核。用户现在可以从CAD工具中受益于支持基于遮蔽的几何操作,直接在COMSOL桌面中。所有实体操作都是关联,现在允许多参数扫过任何一组几何尺寸。从划痕或修改的CAD模型创建的几何模型可以直接保存到遮蔽格式。
从桌面到集群的所有用户的模拟加速
COMSOL Multiphysics 4.0版本支持在标准多核计算机以及分布式内存系统(集群)上进行并行处理。这意味着用户可以转向集群上已经可用的共享内存实现来解决一系列相同的参数化模型(每个计算节点一个),或者他们可以使用分布式内存解决单个大型模型。为了获得最大的性能,COMSOL集群实现可以结合集群分布式内存系统,在每个计算机或节点上使用共享内存多核处理器。这将最大限度地利用所安装的计算能力,从而极大地提高性能。版本4支持Windows Compute Cluster Server 2003、Windows HPC Server 2008和Linux。用户可以期待在COMSOL Multiphysics的未来版本中加速开发新的集群支持。

这个示例演示了一个由千兆连接的小型计算集群
以太网求解用于微波电磁场
H弯曲波导。模拟扫描超过100种不同
分布在群集节点上的频率.表(下图)显示了为不同的群集配置计算此模型的加速。
COMSOL Multiphysics版本4.0亮点
•COMSOL Desktop让您组织您的工作流,并提供了一个清晰的概述,您的模拟工作。
•在模型构建器中快速模型设置以及在整个建模和仿真过程中的图形编程实用程序。即时访问模型设置。
•扩展了与新产品和更新产品的CAD互操作性:
- - - - - - >Livelink™for Pro /Engineer®
- - - - - - >Livelink™forsolidWorks®
- - - - - - >Livelink™forAutodesk®Invenor®
•CAD导入模块中扩展的Parasolid®Custhe允许与导入的几何形状组合执行3D几何操作。这显着扩展了用户修复进口CAD几何形状的能力。
•几何参数扫描完全关联。实心操作是关联的,允许多参数扫过任何一组几何尺寸。
•新的求解器
- - - - - - >模态求解器用于频响和时域(例如用于结构和声学模拟)。
- - - - - - >谐波电磁模拟的敬畏求解器
- - - - - - >预定义的分析组合:非线性加频响求解器(例如用于小信号分析和预应力结构模拟)
- - - - - - >参数估计的非线性最小二乘求解器
- - - - - - >用于集群计算的直接求解器腮腺和线轴
•求解器设置,求解器序列,网格设置和结果可视化的完全自动化模拟配置。
•快速图形,具有新功能,允许用户同时显示多个绘图。
•扩展Windows Compute Cluster Server 2003,Windows HPC Server 2008和Linux上的Clusters的平台支持。
COMSOL Multiphysics.
www.comsol.com.
::设计世界::
提交:有限元分析软件,模拟,软件





告诉我们你的想法!