通过Tony Armstrong,线性技术
驱动led的集成电路处理照明的复杂性,包括管理短路和抑制电子噪声。
众所周知,LED照明比其他照明形式消耗的能源要少得多,而且LED照明的成本正在迅速下降。因此,美国能源部(U.S. department of Energy)表示,15年后,LED照明将占照明市场流明小时销售额的84%。
但是看起来在市场预测之下,您会发现一般LED照明市场类似于模拟IC市场,因为它是片段化的。例如,LED子段包括替换灯,条带和弦,户外区域,工业,商业,住宅,消费者便携式,娱乐,零售显示,诸如安全/安全性。
一般LED照明在商业和住宅应用中都处于牵引力。它代表了三年内分析师项目的259亿美元的LED市场总LED市场的57%。(其他段是标牌,汽车照明,移动设备,展示,监视器等的后灯照明。)尽管许多消费者仍然看到LED照明太昂贵,但其长期节能和环境友好,以及其相关税预计减少,预计将在商业空间中推动其使用,例如停车场,办公室,工厂设施和仓库。这是因为LED灯不仅适用于高压钠灯,卤素灯和白炽灯泡,而且还用于一些区域的CFL和荧光灯。
照明通常占商业建筑总能耗的25 - 40%,所以商业/工业应用引领led的过渡也就不足为奇了。这些应用需要长时间的高强度照明,缩短了led的经济回报。LED灯具寿命长,大大降低了照明更换成本。这些成本可以是重大的应用,如高海湾照明灯泡更换可能需要租用剪刀或吊杆。
LED照明高增长背后的主要驾驶员是传统光源的功耗急剧下降。作为白炽灯等同物的LED销售给出了相同水平的光线(在腔内),因为它们的灯泡替换,同时消耗低于电力的20%。其他LED优势包括寿命,这比白炽灯泡长。使用现有三端双向可控硅调光器暗淡LED的能力也是一个主要的好处,特别是在住宅照明中。
发光二极管瞬间开启,不会经历与节能灯相关的预热期,也不像节能灯那样对电源循环敏感。此外,LED照明灯具不含任何有毒物质,而节能灯含有少量有毒汞。最后,LED实现了其他技术无法实现的新的低调外形。
虽然消费者可以是善变的,但显然他们将为LED 60-W白炽灯泡的替代品支付。Cree最近将其60-w 60-w的价格降低到美国的价格为7.97美元。这个LED灯泡设计为持续25,000小时,消耗其白炽灯对应的14%的电能。CREE声称,通过用LED等同物更换家庭五个最常用的白炽灯泡,消费者可以从他们的电费上平均刮胡子。
比较LED、CFL和白炽灯光源 |
|||
| 财产/来源 | 发光二极管 | CFL | 白炽灯 |
| 功效(流明/瓦) | 80年到180年 未来> 200. |
40到70 | 10至15 |
| 消耗的瓦特(60W灯泡等同) | 8 - 10 | 13-15 | 60 |
| 寿命(小时) | > 25 k | 2 k - 10 k | 1K到2K |
| 司机力量 | 直流 | 自动控制 | 线下交流 |
| TRIAC DIMMABLE? | 是的 | 没有 | 是的 |
| 即时打开? | 是的 | 没有 | 是的 |
| 功率因数 | 0.5无PFC >0.90(带PFC) |
0.5 | 1. |
| 对能量循环敏感? | 没有 | 是的 | 是的 |
| 含有汞? | 没有 | 是的 | 没有 |
| 故障模式 | 没有一个 | 是的,可能会着火、冒烟或发出气味 | 一些 |
| 60瓦(或等值)灯泡的成本 | $8 | $3 | $1 |
虽然LED替换夹具看起来比较简单,但它们对LED驱动器IC的艰难要求施加艰难的要求。LED需要良好调节的恒流源来提供恒定的光输出水平,并从AC源供电,需要特殊的设计技术。显然,在这个不断增长的市场中,LED驱动器IC的制造商有很大的机会。
什么是LED想要的
led不是像白炽灯泡那样的“加热器”,后者的电阻器。因为led是二极管,它们需要提供严格控制的电流和电压的驱动器。基于led的光源通常采用一串中等功率的led,而不是一两个更高功率的器件。例如,用来取代60瓦白炽灯的LED灯泡通常包含12个或更多串联的LED。LED串的使用使驱动器更容易受到开路或短路的影响。
此外,高温会降低LED的有效光输出,因此热管理是驱动电路及其外壳的一个重要考虑因素。很难保护LED免受热应力过大的影响。通常,LED位于一个小型固定装置中,几乎没有散热的机会。所以大部分的热量必须通过传导来散发。这也是为什么一个LED驱动电路,以高转换效率运行是一个很大的帮助,因为它产生较少的热量。最先进的LED驱动器现在运动低至中90%的效率,以帮助确保良好的热设计。
当然,LED仅在它进行时发光,因此它需要调节的直流电压和电流。从AC电源工作时,LED需要AC-TO-DC转换。无论电压源如何,灾难性事件都会损害LED驱动器;因此,如果驱动程序ICS具有内置的保护机制,则会有用。
过电压、过电流和许多其他因素都会降低LED的工作性能。因为LED是电流驱动的,所以为其提供适当的电流可以使其达到额定的光输出。对于单个LED来说,这似乎是一个简单的任务;然而,当许多LED串联在一起时,它更具挑战性。
针对LED串中出现的复杂问题进行优化的LED驱动IC的一个例子是LT3795,它采用了升力拓扑结构。它还提供了其他几个值得注意的操作特性。第一种是扩频调频,这种技术通过使系统时钟抖动来降低辐射噪声。LT3795像所有的LED驱动器一样,基本上是一个开关电源,其开关频率与AM收音机相同。因此,在没有扩频调频的情况下,它在电源开关频率及其谐波处发出射频噪声。使用扩频技术调制开关频率可以降低辐射能量的峰值,这样它们就不会干扰其他电子设备。

第二个特点是短路保护,在升压转换器中不容易实现。短路保护来派上用场时,LED串位于一些距离远离驱动电子。这种情况可能出现在汽车布线中,LED尾灯可能在线束的末端。一个升压转换器提供短路保护,通过增加一个断开的FET和检测电阻在串联和以上的LED串。p通道MOSFET和电阻作为一种方法来监测电流流过它和led在串。(它也可以用来调暗LED串。)
在短路的情况下,流过断开FET的电流将快速上升。此电流可能会损害串中的LED。为了停止发生这种情况,驱动器IC会感应横跨感测电阻的电压。然后,驾驶员芯片必须快速关闭断开FET。这并不容易;它必须在不到一个微秒内进行。LT3795是少数可以做到的芯片之一。
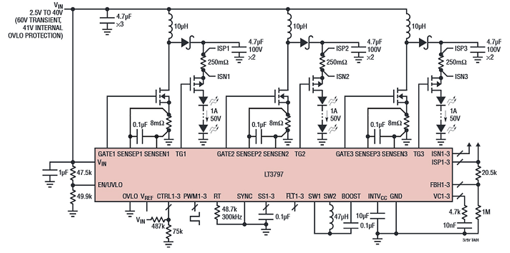
另一个LED驱动器IC是LT3797,一个多拓扑三输出LED驱动器。它有一个集成的轨对轨电流检测放大器,输出电压范围为0至100 V。它的三个通道中的每一个都可以配置为buck、boost或SEPIC操作模式,并且每个输出可以相互独立地操作。
该IC集成了其他保护功能,包括当通道在升压模式下运行时的短路保护。还实现了开路LED保护,这是由一个电阻网络提供的断开FET,芯片监控。如果这些传感电阻上的电压上升到某个点以上,通过led的电流就停止流动,发出开路的信号。
LT3797特别适合需要LED调光的情况。降压LED驱动器提供最高的PWM调光率。但降压稳压器需要相对较高的输入电压,这在车辆电气系统等场景中可能不可用。必须首先用预调节器提高电气系统电压。升压后的输出电压可以作为输入应用于降压模式LED驱动器。为了获得必要的电压升压和LED驱动,LT3797可以配置一个通道作为升压预调节器,为其他两个通道供电,这两个通道都充当降压模式LED驱动器。
参考文献
线性技术
linear.com
![]()
提交:电力电子提示






